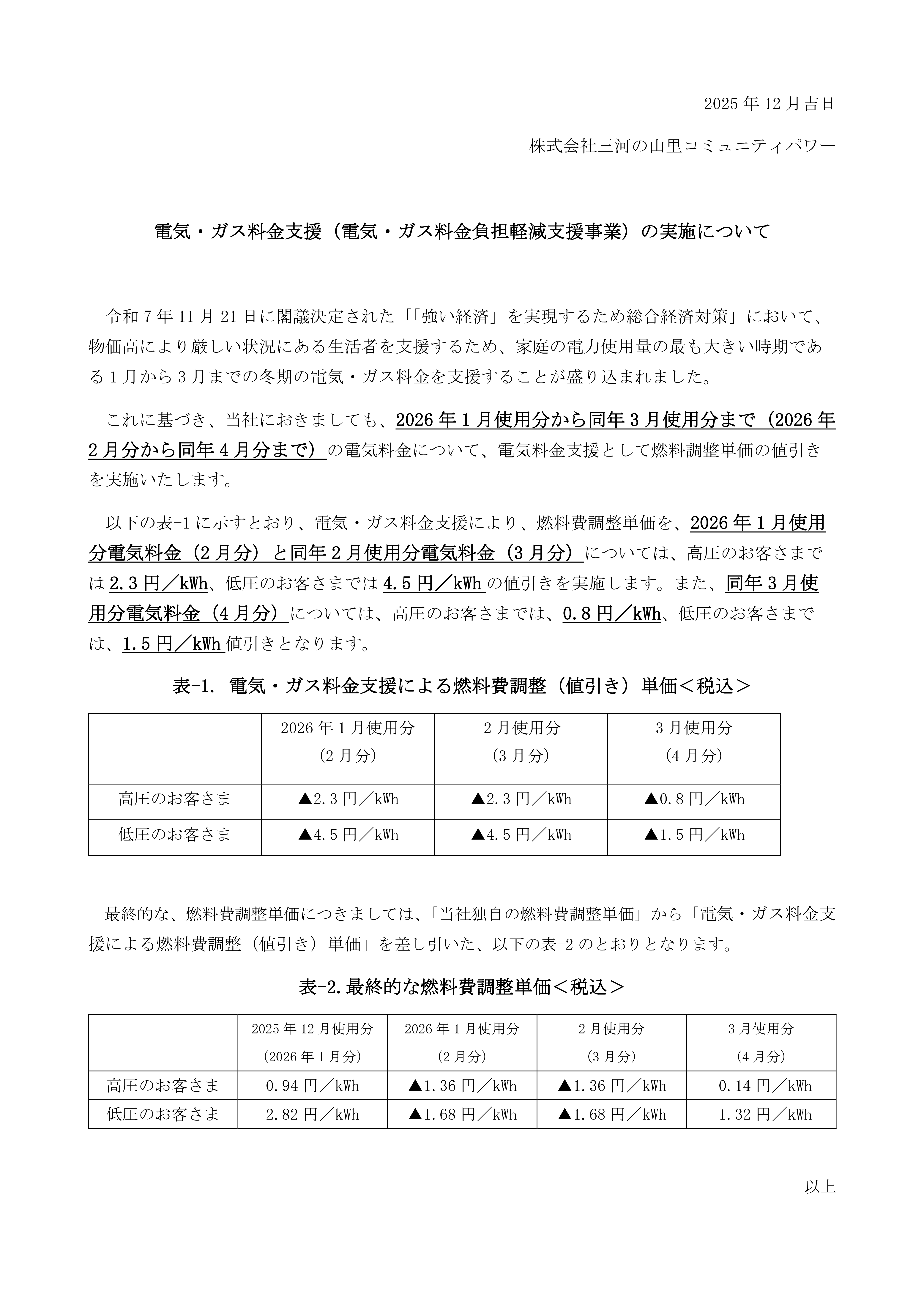
★電気・ガス料金支援(電気・ガス料金負担軽減支援事業)の実施について(25年度冬)

コメントを残す

メールアドレスが公開されることはありません。 が付いている欄は必須項目です

CAPTCHA